Este resumo aborda as operações matemáticas fundamentais com números racionais,... Mostrar mais
Cadastre-se para ver o conteúdoÉ grátis!
Acesso a todos os documentos
Melhore suas notas
Junte-se a milhões de estudantes
Knowunity AI
Matérias
Triangle Congruence and Similarity Theorems
Triangle Properties and Classification
Linear Equations and Graphs
Geometric Angle Relationships
Trigonometric Functions and Identities
Equation Solving Techniques
Circle Geometry Fundamentals
Division Operations and Methods
Basic Differentiation Rules
Exponent and Logarithm Properties
Mostrar todos os tópicos
Human Organ Systems
Reproductive Cell Cycles
Biological Sciences Subdisciplines
Cellular Energy Metabolism
Autotrophic Energy Processes
Inheritance Patterns and Principles
Biomolecular Structure and Organization
Cell Cycle and Division Mechanics
Cellular Organization and Development
Biological Structural Organization
Mostrar todos os tópicos
Chemical Sciences and Applications
Atomic Structure and Composition
Molecular Electron Structure Representation
Atomic Electron Behavior
Matter Properties and Water
Mole Concept and Calculations
Gas Laws and Behavior
Periodic Table Organization
Chemical Thermodynamics Fundamentals
Chemical Bond Types and Properties
Mostrar todos os tópicos
European Renaissance and Enlightenment
European Cultural Movements 800-1920
American Revolution Era 1763-1797
American Civil War 1861-1865
Global Imperial Systems
Mongol and Chinese Dynasties
U.S. Presidents and World Leaders
Historical Sources and Documentation
World Wars Era and Impact
World Religious Systems
Mostrar todos os tópicos
Classic and Contemporary Novels
Literary Character Analysis
Rhetorical Theory and Practice
Classic Literary Narratives
Reading Analysis and Interpretation
Narrative Structure and Techniques
English Language Components
Influential English-Language Authors
Basic Sentence Structure
Narrative Voice and Perspective
Mostrar todos os tópicos
1,441
•
Atualizado Apr 14, 2026
•
Study__time
@study__time
Este resumo aborda as operações matemáticas fundamentais com números racionais,... Mostrar mais



























Os números racionais (Q) incluem as frações positivas e negativas, além dos números inteiros. Eles podem ser escritos na forma de fração ou decimal.
Para somar ou subtrair frações com denominadores iguais, basta operar com os numeradores e manter o mesmo denominador:
Quando os denominadores são diferentes, é necessário encontrar o MMC (mínimo múltiplo comum):
Dica importante! Sempre simplifique o resultado final dividindo o numerador e o denominador pelo máximo divisor comum (MDC).
Para multiplicar frações, basta multiplicar os numeradores entre si e os denominadores entre si:
Na divisão, multiplicamos a primeira fração pelo inverso da segunda:

Para comparar números decimais, primeiro consideramos os sinais, depois as partes inteiras e por último as partes decimais.
Na adição e subtração de números decimais, alinhamos as vírgulas e procedemos como na soma de números inteiros:
424,8
+ 363,5
788,3
Para multiplicar números decimais:
Exemplo: 142,2 × 1,2 = 170,64
Na divisão com decimais, podemos:
Atenção! Nos cálculos com números de sinais diferentes, lembre-se: sinais iguais resultam em número positivo, sinais diferentes resultam em número negativo.
Exemplo: -19,2 ÷ 3,7 = -5,2

A potenciação representa a multiplicação de fatores iguais. Em 3³ = 27, o número 3 é a base, 3 é o expoente e 27 é a potência.
Propriedades importantes:
Multiplicação de potências de mesma base:
Divisão de potências de mesma base:
Potência de potência:
Potência com expoente negativo:
Potência com expoente zero:
Potência com expoente 1:
Potência com expoente fracionário:
Lembre-se! Para calcular potências de base 10 , basta escrever o número 1 seguido de n zeros.

A radiciação é a operação inversa da potenciação. Determina qual número que, elevado ao índice da raiz, resulta no radicando.
Propriedades da radiciação:
Raiz de uma potência com expoente igual ao índice:
Divisão do radicando e do índice por um mesmo número:
Raiz de uma raiz:
Raiz de um produto:
Raiz de um quociente:
Dica prática! Para simplificar expressões com radicais, procure decompor o radicando em fatores e verifique quais podem ser "retirados" da raiz.
Para racionalizar denominadores (eliminar radicais no denominador), multiplicamos numerador e denominador pelo radical do denominador. Exemplo: 3/√8 = 3/√8 · √8/√8 = 3√8/8 = 3√8/8 = 3√2/2

Expressões aritméticas devem seguir uma ordem de resolução:
Os parênteses ( ), colchetes [ ] e chaves { } indicam a prioridade das operações.
Exemplo: 5² + (4² - 2³) × 3 = 25 + (16 - 8) × 3 = 25 + 8 × 3 = 25 + 24 = 49
Expressões algébricas são expressões que contêm letras (variáveis) e podem conter números. Exemplos:
Para resolver expressões algébricas, precisamos:
Entenda isso! Podemos usar expressões algébricas para representar situações do cotidiano, como o perímetro de figuras geométricas ou o dobro de um número adicionado a 20 .

Os produtos notáveis são padrões de multiplicação que aparecem com frequência e possuem fórmulas específicas:
Quadrado da soma: ² = a² + 2ab + b²
Quadrado da diferença: ² = a² - 2ab + b²
Produto da soma pela diferença: = a² - b²
Cubo da soma: ³ = a³ + 3a²b + 3ab² + b³
Cubo da diferença: ³ = a³ - 3a²b + 3ab² - b³
Não confunda! ² ≠ a² + b² e ² ≠ a² - b². O erro de esquecer o termo do meio (2ab) é muito comum!
Saber esses padrões facilita muito a resolução de expressões algébricas e é fundamental para a fatoração de polinômios.

A fatoração é o processo de transformar uma soma em um produto. Os principais tipos são:
Fator em evidência: isolar o fator comum a todas as parcelas.
Fatoração por agrupamento: agrupar termos para identificar fatores comuns.
As equações do 2º grau têm a forma geral ax² + bx + c = 0, onde a ≠ 0.
Para resolver, usamos a fórmula de Bhaskara:
O valor do discriminante (Δ) determina o tipo de solução:
Exemplo rápido! Para resolver x² - 2x - 3 = 0:
- Identificamos: a = 1, b = -2, c = -3
- Calculamos Δ = (-2)² - 4(1)(-3) = 4 + 12 = 16
- Aplicamos a fórmula: x = (-(-2) ± √16)/2 = (2 ± 4)/2
- Soluções: x' = 3 e x" = -1
Esta técnica é essencial para resolver problemas práticos que envolvem relações quadráticas.



















Nosso companheiro de IA foi criado especificamente para atender às necessidades dos estudantes. Com base nos milhões de conteúdos que temos na plataforma, podemos oferecer respostas realmente relevantes e significativas. Mas não se trata apenas de respostas, o companheiro também está aqui para guiar você pelos desafios diários de aprendizado, com planos de estudo personalizados, quizzes ou conteúdos no chat e 100% de personalização com base nas suas habilidades e desenvolvimentos.
Pode descarregar a aplicação na Google Play Store e na Apple App Store.
Sim, tem acesso gratuito ao conteúdo da aplicação e ao nosso companheiro de IA. Para desbloquear determinadas funcionalidades da aplicação, pode adquirir o Knowunity Pro.
App Store
Google Play
O app é muito fácil de usar e bem projetado. Encontrei tudo o que estava procurando até agora e consegui aprender muito com as apresentações! Definitivamente vou usar o app para uma tarefa de classe! E, claro, também ajuda muito como inspiração.
Stefan S
usuário de iOS
Este app é realmente ótimo. Tem muitos materiais de estudo e ajuda [...]. Minha matéria problemática é o francês, por exemplo, e o app tem tantas opções de ajuda. Graças a este app, eu melhorei meu francês. Eu recomendaria para qualquer pessoa.
Samantha Klich
usuária de Android
Uau, estou realmente impressionado. Eu experimentei o app porque vi muitos anúncios e fiquei absolutamente maravilhado. Este app é A AJUDA que você quer para a escola e, acima de tudo, oferece muitas coisas, como treinos e resumos, que têm sido MUITO úteis para mim pessoalmente.
Anna
usuária de iOS
aplicativo PERFEITO! além de te ajudar a estudar de verdade (diferente do chatgpt que só te dá a resposta), tem vários quiz e outras atividades interativas pra ajudar a fixar ainda mais o conteúdo, tudo perfeito, meu novo app preferido!
S Dudah
usuário iOS
o aplicativo e incrível, eu sou estudante do primeiro ano, e estudei o ensino fundamental todo e uma escola que não tinha nem o básico pra educação, graças a esse aplicativo eu consegui chegar ao nível que estou, knowunity tem quiz de várias matérias e quando você erra uma eles explicam o por que de você está errada, os mapas mentais que tem são incríveis e o chat e bem explicativo.
Milena S
usuária Android
Esse app te ajuda a se preparar para as provas, e além do mais, ajuda outras pessoas, super recomendo esse app, podem baixar sem medo algum! 💖
David K
usuário iOS
O app é simplesmente incrível! Só preciso digitar o assunto na barra de pesquisa e recebo a resposta bem rápido. Não preciso assistir a 10 vídeos no YouTube para entender algo, assim economizo meu tempo. SUPER RECOMENDO!
Sudenaz Ocak
usuário Android
Na escola eu era muito ruim em matemática, mas graças ao app, estou indo melhor agora. Sou muito grato por você ter criado o app.
Bonnie dando o sinal verde
usuária de Android
Eu particularmente amei pra aquele aluno que odeia ver no livro justifique sua resposta ,e só vc pergunta pra ele uma resposta pessoal dele que ele responde meu novo melhor amigo ele me deixou muito segura para as provas
Julia S
usuária Android
Vi esse aplicativo no TikTok, e resolvi baixar pois estava na semana de testes E ME AJUDOU MUITO, Além de me ajudar nos deveres escolares me ajudou nos teste e está me ajudando nas provas bimestrais 🩷
Marco B
usuário iOS
OS QUIZ E CARTÕES DE ESTUDO SÃO MUITO ÚTEIS E EU AMO A IA DO Knowunity. TAMBÉM É LITERALMENTE COMO O CHATGPT MAS MAIS INTELIGENTE!! ME AJUDOU COM MEUS PROBLEMAS DE RÍMEL TAMBÉM!! E COM MINHAS MATÉRIAS DE VERDADE! ÓBVIO 😍😁😲🤑💗✨🎀😮
Sarah L
usuária Android
Ajuda em todas as matéria e ainda replica como resolver, eu amei, aprendi muita coisa de matemática, e o melhor app de estudos
Lucia
usuário iOS
O app é muito fácil de usar e bem projetado. Encontrei tudo o que estava procurando até agora e consegui aprender muito com as apresentações! Definitivamente vou usar o app para uma tarefa de classe! E, claro, também ajuda muito como inspiração.
Stefan S
usuário de iOS
Este app é realmente ótimo. Tem muitos materiais de estudo e ajuda [...]. Minha matéria problemática é o francês, por exemplo, e o app tem tantas opções de ajuda. Graças a este app, eu melhorei meu francês. Eu recomendaria para qualquer pessoa.
Samantha Klich
usuária de Android
Uau, estou realmente impressionado. Eu experimentei o app porque vi muitos anúncios e fiquei absolutamente maravilhado. Este app é A AJUDA que você quer para a escola e, acima de tudo, oferece muitas coisas, como treinos e resumos, que têm sido MUITO úteis para mim pessoalmente.
Anna
usuária de iOS
aplicativo PERFEITO! além de te ajudar a estudar de verdade (diferente do chatgpt que só te dá a resposta), tem vários quiz e outras atividades interativas pra ajudar a fixar ainda mais o conteúdo, tudo perfeito, meu novo app preferido!
S Dudah
usuário iOS
o aplicativo e incrível, eu sou estudante do primeiro ano, e estudei o ensino fundamental todo e uma escola que não tinha nem o básico pra educação, graças a esse aplicativo eu consegui chegar ao nível que estou, knowunity tem quiz de várias matérias e quando você erra uma eles explicam o por que de você está errada, os mapas mentais que tem são incríveis e o chat e bem explicativo.
Milena S
usuária Android
Esse app te ajuda a se preparar para as provas, e além do mais, ajuda outras pessoas, super recomendo esse app, podem baixar sem medo algum! 💖
David K
usuário iOS
O app é simplesmente incrível! Só preciso digitar o assunto na barra de pesquisa e recebo a resposta bem rápido. Não preciso assistir a 10 vídeos no YouTube para entender algo, assim economizo meu tempo. SUPER RECOMENDO!
Sudenaz Ocak
usuário Android
Na escola eu era muito ruim em matemática, mas graças ao app, estou indo melhor agora. Sou muito grato por você ter criado o app.
Bonnie dando o sinal verde
usuária de Android
Eu particularmente amei pra aquele aluno que odeia ver no livro justifique sua resposta ,e só vc pergunta pra ele uma resposta pessoal dele que ele responde meu novo melhor amigo ele me deixou muito segura para as provas
Julia S
usuária Android
Vi esse aplicativo no TikTok, e resolvi baixar pois estava na semana de testes E ME AJUDOU MUITO, Além de me ajudar nos deveres escolares me ajudou nos teste e está me ajudando nas provas bimestrais 🩷
Marco B
usuário iOS
OS QUIZ E CARTÕES DE ESTUDO SÃO MUITO ÚTEIS E EU AMO A IA DO Knowunity. TAMBÉM É LITERALMENTE COMO O CHATGPT MAS MAIS INTELIGENTE!! ME AJUDOU COM MEUS PROBLEMAS DE RÍMEL TAMBÉM!! E COM MINHAS MATÉRIAS DE VERDADE! ÓBVIO 😍😁😲🤑💗✨🎀😮
Sarah L
usuária Android
Ajuda em todas as matéria e ainda replica como resolver, eu amei, aprendi muita coisa de matemática, e o melhor app de estudos
Lucia
usuário iOS
Study__time
@study__time
Este resumo aborda as operações matemáticas fundamentais com números racionais, expressões aritméticas e algébricas, produtos notáveis e equações do 2º grau. Vamos entender como resolver diversos problemas matemáticos usando técnicas claras e objetivas que serão essenciais para seu sucesso acadêmico.

Acesso a todos os documentos
Melhore suas notas
Junte-se a milhões de estudantes
Os números racionais (Q) incluem as frações positivas e negativas, além dos números inteiros. Eles podem ser escritos na forma de fração ou decimal.
Para somar ou subtrair frações com denominadores iguais, basta operar com os numeradores e manter o mesmo denominador:
Quando os denominadores são diferentes, é necessário encontrar o MMC (mínimo múltiplo comum):
Dica importante! Sempre simplifique o resultado final dividindo o numerador e o denominador pelo máximo divisor comum (MDC).
Para multiplicar frações, basta multiplicar os numeradores entre si e os denominadores entre si:
Na divisão, multiplicamos a primeira fração pelo inverso da segunda:

Acesso a todos os documentos
Melhore suas notas
Junte-se a milhões de estudantes
Para comparar números decimais, primeiro consideramos os sinais, depois as partes inteiras e por último as partes decimais.
Na adição e subtração de números decimais, alinhamos as vírgulas e procedemos como na soma de números inteiros:
424,8
+ 363,5
788,3
Para multiplicar números decimais:
Exemplo: 142,2 × 1,2 = 170,64
Na divisão com decimais, podemos:
Atenção! Nos cálculos com números de sinais diferentes, lembre-se: sinais iguais resultam em número positivo, sinais diferentes resultam em número negativo.
Exemplo: -19,2 ÷ 3,7 = -5,2

Acesso a todos os documentos
Melhore suas notas
Junte-se a milhões de estudantes
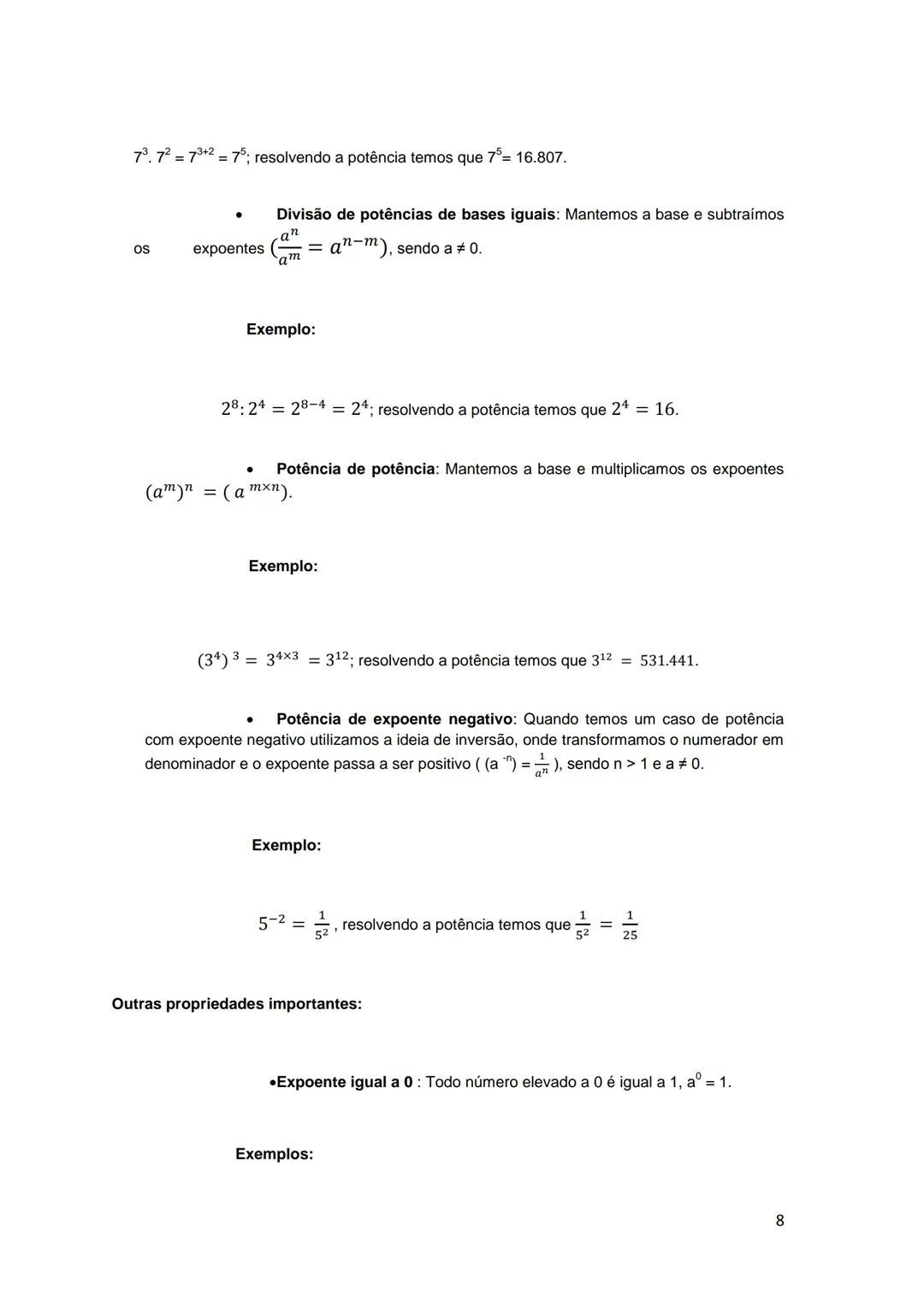
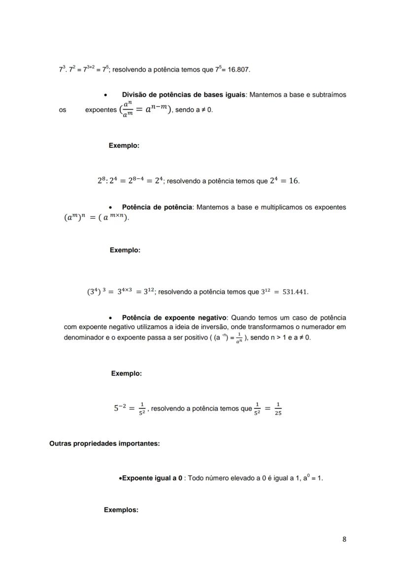
A potenciação representa a multiplicação de fatores iguais. Em 3³ = 27, o número 3 é a base, 3 é o expoente e 27 é a potência.
Propriedades importantes:
Multiplicação de potências de mesma base:
Divisão de potências de mesma base:
Potência de potência:
Potência com expoente negativo:
Potência com expoente zero:
Potência com expoente 1:
Potência com expoente fracionário:
Lembre-se! Para calcular potências de base 10 , basta escrever o número 1 seguido de n zeros.

Acesso a todos os documentos
Melhore suas notas
Junte-se a milhões de estudantes
A radiciação é a operação inversa da potenciação. Determina qual número que, elevado ao índice da raiz, resulta no radicando.
Propriedades da radiciação:
Raiz de uma potência com expoente igual ao índice:
Divisão do radicando e do índice por um mesmo número:
Raiz de uma raiz:
Raiz de um produto:
Raiz de um quociente:
Dica prática! Para simplificar expressões com radicais, procure decompor o radicando em fatores e verifique quais podem ser "retirados" da raiz.
Para racionalizar denominadores (eliminar radicais no denominador), multiplicamos numerador e denominador pelo radical do denominador. Exemplo: 3/√8 = 3/√8 · √8/√8 = 3√8/8 = 3√8/8 = 3√2/2

Acesso a todos os documentos
Melhore suas notas
Junte-se a milhões de estudantes
Expressões aritméticas devem seguir uma ordem de resolução:
Os parênteses ( ), colchetes [ ] e chaves { } indicam a prioridade das operações.
Exemplo: 5² + (4² - 2³) × 3 = 25 + (16 - 8) × 3 = 25 + 8 × 3 = 25 + 24 = 49
Expressões algébricas são expressões que contêm letras (variáveis) e podem conter números. Exemplos:
Para resolver expressões algébricas, precisamos:
Entenda isso! Podemos usar expressões algébricas para representar situações do cotidiano, como o perímetro de figuras geométricas ou o dobro de um número adicionado a 20 .

Acesso a todos os documentos
Melhore suas notas
Junte-se a milhões de estudantes
Os produtos notáveis são padrões de multiplicação que aparecem com frequência e possuem fórmulas específicas:
Quadrado da soma: ² = a² + 2ab + b²
Quadrado da diferença: ² = a² - 2ab + b²
Produto da soma pela diferença: = a² - b²
Cubo da soma: ³ = a³ + 3a²b + 3ab² + b³
Cubo da diferença: ³ = a³ - 3a²b + 3ab² - b³
Não confunda! ² ≠ a² + b² e ² ≠ a² - b². O erro de esquecer o termo do meio (2ab) é muito comum!
Saber esses padrões facilita muito a resolução de expressões algébricas e é fundamental para a fatoração de polinômios.

Acesso a todos os documentos
Melhore suas notas
Junte-se a milhões de estudantes
A fatoração é o processo de transformar uma soma em um produto. Os principais tipos são:
Fator em evidência: isolar o fator comum a todas as parcelas.
Fatoração por agrupamento: agrupar termos para identificar fatores comuns.
As equações do 2º grau têm a forma geral ax² + bx + c = 0, onde a ≠ 0.
Para resolver, usamos a fórmula de Bhaskara:
O valor do discriminante (Δ) determina o tipo de solução:
Exemplo rápido! Para resolver x² - 2x - 3 = 0:
- Identificamos: a = 1, b = -2, c = -3
- Calculamos Δ = (-2)² - 4(1)(-3) = 4 + 12 = 16
- Aplicamos a fórmula: x = (-(-2) ± √16)/2 = (2 ± 4)/2
- Soluções: x' = 3 e x" = -1
Esta técnica é essencial para resolver problemas práticos que envolvem relações quadráticas.

Acesso a todos os documentos
Melhore suas notas
Junte-se a milhões de estudantes

Acesso a todos os documentos
Melhore suas notas
Junte-se a milhões de estudantes

Acesso a todos os documentos
Melhore suas notas
Junte-se a milhões de estudantes

Acesso a todos os documentos
Melhore suas notas
Junte-se a milhões de estudantes

Acesso a todos os documentos
Melhore suas notas
Junte-se a milhões de estudantes

Acesso a todos os documentos
Melhore suas notas
Junte-se a milhões de estudantes

Acesso a todos os documentos
Melhore suas notas
Junte-se a milhões de estudantes

Acesso a todos os documentos
Melhore suas notas
Junte-se a milhões de estudantes

Acesso a todos os documentos
Melhore suas notas
Junte-se a milhões de estudantes

Acesso a todos os documentos
Melhore suas notas
Junte-se a milhões de estudantes

Acesso a todos os documentos
Melhore suas notas
Junte-se a milhões de estudantes

Acesso a todos os documentos
Melhore suas notas
Junte-se a milhões de estudantes

Acesso a todos os documentos
Melhore suas notas
Junte-se a milhões de estudantes

Acesso a todos os documentos
Melhore suas notas
Junte-se a milhões de estudantes

Acesso a todos os documentos
Melhore suas notas
Junte-se a milhões de estudantes

Acesso a todos os documentos
Melhore suas notas
Junte-se a milhões de estudantes

Acesso a todos os documentos
Melhore suas notas
Junte-se a milhões de estudantes

Acesso a todos os documentos
Melhore suas notas
Junte-se a milhões de estudantes

Acesso a todos os documentos
Melhore suas notas
Junte-se a milhões de estudantes
Nosso companheiro de IA foi criado especificamente para atender às necessidades dos estudantes. Com base nos milhões de conteúdos que temos na plataforma, podemos oferecer respostas realmente relevantes e significativas. Mas não se trata apenas de respostas, o companheiro também está aqui para guiar você pelos desafios diários de aprendizado, com planos de estudo personalizados, quizzes ou conteúdos no chat e 100% de personalização com base nas suas habilidades e desenvolvimentos.
Pode descarregar a aplicação na Google Play Store e na Apple App Store.
Sim, tem acesso gratuito ao conteúdo da aplicação e ao nosso companheiro de IA. Para desbloquear determinadas funcionalidades da aplicação, pode adquirir o Knowunity Pro.
14
Ferramentas Inteligentes NOVO
Transforme esta anotação em: ✓ 50+ Questões de Prática ✓ Flashcards Interativos ✓ Simulado Completo ✓ Esquemas de Redação
App Store
Google Play
O app é muito fácil de usar e bem projetado. Encontrei tudo o que estava procurando até agora e consegui aprender muito com as apresentações! Definitivamente vou usar o app para uma tarefa de classe! E, claro, também ajuda muito como inspiração.
Stefan S
usuário de iOS
Este app é realmente ótimo. Tem muitos materiais de estudo e ajuda [...]. Minha matéria problemática é o francês, por exemplo, e o app tem tantas opções de ajuda. Graças a este app, eu melhorei meu francês. Eu recomendaria para qualquer pessoa.
Samantha Klich
usuária de Android
Uau, estou realmente impressionado. Eu experimentei o app porque vi muitos anúncios e fiquei absolutamente maravilhado. Este app é A AJUDA que você quer para a escola e, acima de tudo, oferece muitas coisas, como treinos e resumos, que têm sido MUITO úteis para mim pessoalmente.
Anna
usuária de iOS
aplicativo PERFEITO! além de te ajudar a estudar de verdade (diferente do chatgpt que só te dá a resposta), tem vários quiz e outras atividades interativas pra ajudar a fixar ainda mais o conteúdo, tudo perfeito, meu novo app preferido!
S Dudah
usuário iOS
o aplicativo e incrível, eu sou estudante do primeiro ano, e estudei o ensino fundamental todo e uma escola que não tinha nem o básico pra educação, graças a esse aplicativo eu consegui chegar ao nível que estou, knowunity tem quiz de várias matérias e quando você erra uma eles explicam o por que de você está errada, os mapas mentais que tem são incríveis e o chat e bem explicativo.
Milena S
usuária Android
Esse app te ajuda a se preparar para as provas, e além do mais, ajuda outras pessoas, super recomendo esse app, podem baixar sem medo algum! 💖
David K
usuário iOS
O app é simplesmente incrível! Só preciso digitar o assunto na barra de pesquisa e recebo a resposta bem rápido. Não preciso assistir a 10 vídeos no YouTube para entender algo, assim economizo meu tempo. SUPER RECOMENDO!
Sudenaz Ocak
usuário Android
Na escola eu era muito ruim em matemática, mas graças ao app, estou indo melhor agora. Sou muito grato por você ter criado o app.
Bonnie dando o sinal verde
usuária de Android
Eu particularmente amei pra aquele aluno que odeia ver no livro justifique sua resposta ,e só vc pergunta pra ele uma resposta pessoal dele que ele responde meu novo melhor amigo ele me deixou muito segura para as provas
Julia S
usuária Android
Vi esse aplicativo no TikTok, e resolvi baixar pois estava na semana de testes E ME AJUDOU MUITO, Além de me ajudar nos deveres escolares me ajudou nos teste e está me ajudando nas provas bimestrais 🩷
Marco B
usuário iOS
OS QUIZ E CARTÕES DE ESTUDO SÃO MUITO ÚTEIS E EU AMO A IA DO Knowunity. TAMBÉM É LITERALMENTE COMO O CHATGPT MAS MAIS INTELIGENTE!! ME AJUDOU COM MEUS PROBLEMAS DE RÍMEL TAMBÉM!! E COM MINHAS MATÉRIAS DE VERDADE! ÓBVIO 😍😁😲🤑💗✨🎀😮
Sarah L
usuária Android
Ajuda em todas as matéria e ainda replica como resolver, eu amei, aprendi muita coisa de matemática, e o melhor app de estudos
Lucia
usuário iOS
O app é muito fácil de usar e bem projetado. Encontrei tudo o que estava procurando até agora e consegui aprender muito com as apresentações! Definitivamente vou usar o app para uma tarefa de classe! E, claro, também ajuda muito como inspiração.
Stefan S
usuário de iOS
Este app é realmente ótimo. Tem muitos materiais de estudo e ajuda [...]. Minha matéria problemática é o francês, por exemplo, e o app tem tantas opções de ajuda. Graças a este app, eu melhorei meu francês. Eu recomendaria para qualquer pessoa.
Samantha Klich
usuária de Android
Uau, estou realmente impressionado. Eu experimentei o app porque vi muitos anúncios e fiquei absolutamente maravilhado. Este app é A AJUDA que você quer para a escola e, acima de tudo, oferece muitas coisas, como treinos e resumos, que têm sido MUITO úteis para mim pessoalmente.
Anna
usuária de iOS
aplicativo PERFEITO! além de te ajudar a estudar de verdade (diferente do chatgpt que só te dá a resposta), tem vários quiz e outras atividades interativas pra ajudar a fixar ainda mais o conteúdo, tudo perfeito, meu novo app preferido!
S Dudah
usuário iOS
o aplicativo e incrível, eu sou estudante do primeiro ano, e estudei o ensino fundamental todo e uma escola que não tinha nem o básico pra educação, graças a esse aplicativo eu consegui chegar ao nível que estou, knowunity tem quiz de várias matérias e quando você erra uma eles explicam o por que de você está errada, os mapas mentais que tem são incríveis e o chat e bem explicativo.
Milena S
usuária Android
Esse app te ajuda a se preparar para as provas, e além do mais, ajuda outras pessoas, super recomendo esse app, podem baixar sem medo algum! 💖
David K
usuário iOS
O app é simplesmente incrível! Só preciso digitar o assunto na barra de pesquisa e recebo a resposta bem rápido. Não preciso assistir a 10 vídeos no YouTube para entender algo, assim economizo meu tempo. SUPER RECOMENDO!
Sudenaz Ocak
usuário Android
Na escola eu era muito ruim em matemática, mas graças ao app, estou indo melhor agora. Sou muito grato por você ter criado o app.
Bonnie dando o sinal verde
usuária de Android
Eu particularmente amei pra aquele aluno que odeia ver no livro justifique sua resposta ,e só vc pergunta pra ele uma resposta pessoal dele que ele responde meu novo melhor amigo ele me deixou muito segura para as provas
Julia S
usuária Android
Vi esse aplicativo no TikTok, e resolvi baixar pois estava na semana de testes E ME AJUDOU MUITO, Além de me ajudar nos deveres escolares me ajudou nos teste e está me ajudando nas provas bimestrais 🩷
Marco B
usuário iOS
OS QUIZ E CARTÕES DE ESTUDO SÃO MUITO ÚTEIS E EU AMO A IA DO Knowunity. TAMBÉM É LITERALMENTE COMO O CHATGPT MAS MAIS INTELIGENTE!! ME AJUDOU COM MEUS PROBLEMAS DE RÍMEL TAMBÉM!! E COM MINHAS MATÉRIAS DE VERDADE! ÓBVIO 😍😁😲🤑💗✨🎀😮
Sarah L
usuária Android
Ajuda em todas as matéria e ainda replica como resolver, eu amei, aprendi muita coisa de matemática, e o melhor app de estudos
Lucia
usuário iOS